Lung Epithelial Cell Line A549

Cse Decreased Epithelial Markers In Lung Epithelial Cells Cells Were Download Scientific Diagram

Cse Decreased Epithelial Markers In Lung Epithelial Cells Cells Were Download Scientific Diagram

Padi4 Mediated Epithelial Mesenchymal Transition In Lung Cancer Cells

Padi4 Mediated Epithelial Mesenchymal Transition In Lung Cancer Cells

Plos One Transcriptome Profiles Of Human Lung Epithelial Cells A549 Interacting With Aspergillus Fumigatus By Rna Seq

Plos One Transcriptome Profiles Of Human Lung Epithelial Cells A549 Interacting With Aspergillus Fumigatus By Rna Seq

1 Formation Of Monolayers In Vitro With Human Lung Epithelial Cells Download Scientific Diagram

1 Formation Of Monolayers In Vitro With Human Lung Epithelial Cells Download Scientific Diagram

Cell Aggregate Formation And Anoikis Resistance In Beas 2b Normal Lung Download Scientific Diagram

Cell Aggregate Formation And Anoikis Resistance In Beas 2b Normal Lung Download Scientific Diagram

Plos One Protein Kinase Regulated By Dsrna Downregulates The Interferon Production In Dengue Virus And Dsrna Stimulated Human Lung Epithelial Cells

Plos One Protein Kinase Regulated By Dsrna Downregulates The Interferon Production In Dengue Virus And Dsrna Stimulated Human Lung Epithelial Cells

Plos One Protein Kinase Regulated By Dsrna Downregulates The Interferon Production In Dengue Virus And Dsrna Stimulated Human Lung Epithelial Cells

Lung cancer and normal cell lines.

Lung epithelial cell line a549.

Giard et al through an explant culture of adenocarcinomic lung tissue of a 58 year old caucasian male. Cell culture and seeding of a549. This adenocarcinomic cell line is categorized as a non small cell lung carcinoma nsclc which tends to. Lieber m et al.

Human caucasian lung carcinoma cell line description derived from a 58 year old caucasian male. The cells are used as models for the study of lung cancer and the development of drug therapies against it. In a study to. The a549 cell line was isolated in 1973 from a pulmonary adenocarcinoma.

The cells can synthesise lecithin utilising the cytidine diphosphocholine pathway. A549 a cell line model of nsclc used to evaluate the role of ccl22 and il 37 in epithelial mesenchymal transition 3 toxicology studies cellular toxicity of carbon based nanomaterials was tested in calu 1 and other lung cancer cell lines 4. A continuous tumor cell line from a human lung carcinoma with properties of type ii alveolar epithelial cells. The a549 cell line was established in 1972 by d j.

Cells from the human lung epithelial carcinoma cell line a549 atcc ccl 185 were maintained in dulbecco s eagle s medium supplemented with penicillin 0 6 μg ml 1 streptomycin 60 μg ml 1 glutamine 2 mm hepes buffer ph 7 4. X54079 human mrna for heat shock protein hsp27. Occasional cells may also contain inclusion bodies although they are not known to carry any human pathogen. Through the removal and culturing of cancerous lung tissue in the explanted tumor of a 58 year old caucasian male.

The cell line of a549 was cultured in atcc formulated modified f 12 k medium containing 10 fetal bovine serum 100 u ml penicillin and 100 u ml streptomycin sulfate. 20 mm and 10 fetal calf serum at 37 c. The a549 cell line is a suitable host for many human. A549 cells were cultured in kaighn s modification of ham s f 12 f 12k medium atcc nci h23 nci h1299 and hcc827 cells were cultured in rpmi 1640.

Application enzymatic studies human a549 cell line has been. Ccl 185 a549 lung carcinoma homo sapiens 58 years caucasian the cells are positive for keratin by. Small cell lung cancer homo sapiens 59 years caucasian the cells do not express vasopressin oxytocin. A549 cell line origin.

Human lung epithelial cells a549 which were bought from shanghai institutes for biological sciences. Cross references nucleotide genbank. A549 cells are hypotriploid alveolar basal epithelial cells.

Chuk Ikk A Loss In Lung Epithelial Cells Enhances Nsclc Growth Associated With Hif Up Regulation Life Science Alliance

Chuk Ikk A Loss In Lung Epithelial Cells Enhances Nsclc Growth Associated With Hif Up Regulation Life Science Alliance

Plos One Caffeine And Rolipram Affect Smad Signalling And Tgf B1 Stimulated Ctgf And Transgelin Expression In Lung Epithelial Cells

Plos One Caffeine And Rolipram Affect Smad Signalling And Tgf B1 Stimulated Ctgf And Transgelin Expression In Lung Epithelial Cells

Dwkwrdhcehzk M

Dwkwrdhcehzk M

Plos One Functional Interaction Between Human Papillomavirus Type 16 E6 And E7 Oncoproteins And Cigarette Smoke Components In Lung Epithelial Cells

Plos One Functional Interaction Between Human Papillomavirus Type 16 E6 And E7 Oncoproteins And Cigarette Smoke Components In Lung Epithelial Cells

Chaga Inonotus Obliquus A Future Potential Medicinal Fungus In Oncology A Chemical Study And A Comparison Of The Cytotoxicity Against Human Lung Adenocarcin With Images Fungi Human Lungs Lung Adenocarcinoma

Chaga Inonotus Obliquus A Future Potential Medicinal Fungus In Oncology A Chemical Study And A Comparison Of The Cytotoxicity Against Human Lung Adenocarcin With Images Fungi Human Lungs Lung Adenocarcinoma

In Vitro Cytotoxicity Effect And Antibacterial Performance Of Human Lung Epithelial Cells A549 Activity Of Zinc Oxide Doped Tio2 Nanocrystals Investigation Of Bio Medical Application By Chemical Method Sciencedirect

In Vitro Cytotoxicity Effect And Antibacterial Performance Of Human Lung Epithelial Cells A549 Activity Of Zinc Oxide Doped Tio2 Nanocrystals Investigation Of Bio Medical Application By Chemical Method Sciencedirect

The Invasion Of A549 Lung Epithelial Cells By S Aurantiacum Wm 06 482 Download Scientific Diagram

The Invasion Of A549 Lung Epithelial Cells By S Aurantiacum Wm 06 482 Download Scientific Diagram

Cytokines Believed To Induce Increased Nitric Oxide Release In Lung Epithelial Cells Human Lungs Nitric Oxide Stimulation

Cytokines Believed To Induce Increased Nitric Oxide Release In Lung Epithelial Cells Human Lungs Nitric Oxide Stimulation

Heat Shock Factor 2 Is Associated With The Occurrence Of Lung Cancer By Enhancing The Expression Of Heat Shock Proteins

Heat Shock Factor 2 Is Associated With The Occurrence Of Lung Cancer By Enhancing The Expression Of Heat Shock Proteins

The Tnf Family Molecules Light And Lymphotoxin Ab Induce A Distinct Steroid Resistant Inflammatory Phenotype In Human Lung Epithelial Cells The Journal Of Immunology

The Tnf Family Molecules Light And Lymphotoxin Ab Induce A Distinct Steroid Resistant Inflammatory Phenotype In Human Lung Epithelial Cells The Journal Of Immunology

Linc02418 Promotes Malignant Behaviors In Lung Adenocarcinoma Cells By Sponging Mir 4677 3p To Upregulate Knl1 Expression Bmc Pulmonary Medicine Full Text

Linc02418 Promotes Malignant Behaviors In Lung Adenocarcinoma Cells By Sponging Mir 4677 3p To Upregulate Knl1 Expression Bmc Pulmonary Medicine Full Text

Yy1 Mediates Tgf B1 Induced Emt And Pro Fibrogenesis In Alveolar Epithelial Cells Springerlink

Yy1 Mediates Tgf B1 Induced Emt And Pro Fibrogenesis In Alveolar Epithelial Cells Springerlink

Adiponectin And Functional Adiponectin Receptor 1 Are Expressed By Airway Epithelial Cells In Chronic Obstructive Pulmonary Disease The Journal Of Immunology

Adiponectin And Functional Adiponectin Receptor 1 Are Expressed By Airway Epithelial Cells In Chronic Obstructive Pulmonary Disease The Journal Of Immunology

Arhgap6 Regulates The Proliferation Migration And Invasion Of Lung Cancer Cells

Arhgap6 Regulates The Proliferation Migration And Invasion Of Lung Cancer Cells

Antioxidants Free Full Text Higher Blood Uric Acid In Female Humans And Mice As A Protective Factor Against Pathophysiological Decline Of Lung Function Html

Antioxidants Free Full Text Higher Blood Uric Acid In Female Humans And Mice As A Protective Factor Against Pathophysiological Decline Of Lung Function Html

Cancers Free Full Text Mir 216b Smad3 Bcl 2 Axis Is Involved In Smoking Mediated Drug Resistance In Non Small Cell Lung Cancer Html

Cancers Free Full Text Mir 216b Smad3 Bcl 2 Axis Is Involved In Smoking Mediated Drug Resistance In Non Small Cell Lung Cancer Html

Influenza Virus Infection Triggers Ifn C Upregulation In Cd T Cells Download Scientific Diagram

Influenza Virus Infection Triggers Ifn C Upregulation In Cd T Cells Download Scientific Diagram

Long Non Coding Rna Malat1 Targeting Sting Transcription Promotes Bronchopulmonary Dysplasia Through Regulation Of Creb Chen Journal Of Cellular And Molecular Medicine Wiley Online Library

Long Non Coding Rna Malat1 Targeting Sting Transcription Promotes Bronchopulmonary Dysplasia Through Regulation Of Creb Chen Journal Of Cellular And Molecular Medicine Wiley Online Library

Prelp Enhances Host Innate Immunity Against The Respiratory Tract Pathogen Moraxella Catarrhalis The Journal Of Immunology

Prelp Enhances Host Innate Immunity Against The Respiratory Tract Pathogen Moraxella Catarrhalis The Journal Of Immunology

Arhgap11a Promotes Lung Adenocarcinoma Proliferation And Invasion Through Rock Limk Cofilin Pathway

Arhgap11a Promotes Lung Adenocarcinoma Proliferation And Invasion Through Rock Limk Cofilin Pathway

Upregulation Of Slc26a4 In The Early Development Of Silicosis Via Geo Database Analysis In Vivo And In Vitro

Upregulation Of Slc26a4 In The Early Development Of Silicosis Via Geo Database Analysis In Vivo And In Vitro

Spilanthol Inhibits Cox 2 And Icam 1 Expression Via Suppression Of Nf Kb And Mapk Signaling In Interleukin 1b Stimulated Human Lung Epithelial Cells Springerlink

Spilanthol Inhibits Cox 2 And Icam 1 Expression Via Suppression Of Nf Kb And Mapk Signaling In Interleukin 1b Stimulated Human Lung Epithelial Cells Springerlink

Nanomaterials Free Full Text Genotoxicity Of Tio2 Nanoparticles In Four Different Human Cell Lines A549 Hepg2 A172 And Sh Sy5y Html

Nanomaterials Free Full Text Genotoxicity Of Tio2 Nanoparticles In Four Different Human Cell Lines A549 Hepg2 A172 And Sh Sy5y Html

Ijms Free Full Text Sars Unique Domain Sud Of Severe Acute Respiratory Syndrome Coronavirus Induces Nlrp3 Inflammasome Dependent Cxcl10 Mediated Pulmonary Inflammation Html

Ijms Free Full Text Sars Unique Domain Sud Of Severe Acute Respiratory Syndrome Coronavirus Induces Nlrp3 Inflammasome Dependent Cxcl10 Mediated Pulmonary Inflammation Html

Human Toll Like Receptor 2 Mediates Induction Of The Antimicrobial Peptide Human Beta Defensin 2 In Response To Bacterial Lipoprotein Birchler 2001 European Journal Of Immunology Wiley Online Library

Human Toll Like Receptor 2 Mediates Induction Of The Antimicrobial Peptide Human Beta Defensin 2 In Response To Bacterial Lipoprotein Birchler 2001 European Journal Of Immunology Wiley Online Library

Prognostic Value Of Bmi 1 Oncoprotein Expression In Non Small Cell Lung Cancer Sciencedirect

Prognostic Value Of Bmi 1 Oncoprotein Expression In Non Small Cell Lung Cancer Sciencedirect

Macrophage Derived Exosomes Attenuate Fibrosis In Airway Epithelial Cells Through Delivery Of Antifibrotic Mir 142 3p Thorax

Macrophage Derived Exosomes Attenuate Fibrosis In Airway Epithelial Cells Through Delivery Of Antifibrotic Mir 142 3p Thorax

Volatile Organic Compound Signature From Co Culture Of Lung Epithelial Cell Line With Pseudomonas Aeruginosa Analyst Rsc Publishing Doi 10 1039 C8an00759d

Volatile Organic Compound Signature From Co Culture Of Lung Epithelial Cell Line With Pseudomonas Aeruginosa Analyst Rsc Publishing Doi 10 1039 C8an00759d

The Aging Transcriptome And Cellular Landscape Of The Human Lung In Relation To Sars Cov 2 Biorxiv

The Aging Transcriptome And Cellular Landscape Of The Human Lung In Relation To Sars Cov 2 Biorxiv

Protective Effect Of Polaprezinc On Cadmium Induced Injury Of Lung Epithelium Metallomics Rsc Publishing Doi 10 1039 C9mt00060g

Protective Effect Of Polaprezinc On Cadmium Induced Injury Of Lung Epithelium Metallomics Rsc Publishing Doi 10 1039 C9mt00060g

Gene Expression And In Situ Protein Profiling Of Candidate Sars Cov 2 Receptors In Human Airway Epithelial Cells And Lung Tissue Biorxiv

Gene Expression And In Situ Protein Profiling Of Candidate Sars Cov 2 Receptors In Human Airway Epithelial Cells And Lung Tissue Biorxiv

Toxics Free Full Text Concentration And Time Dependent Effects Of Benzalkonium Chloride In Human Lung Epithelial Cells Necrosis Apoptosis Or Epithelial Mesenchymal Transition Html

Toxics Free Full Text Concentration And Time Dependent Effects Of Benzalkonium Chloride In Human Lung Epithelial Cells Necrosis Apoptosis Or Epithelial Mesenchymal Transition Html

A Possible Link Between Resveratrol And Tgf B Resveratrol Induction Of Tgf B Expression And Signaling Sciencedirect

A Possible Link Between Resveratrol And Tgf B Resveratrol Induction Of Tgf B Expression And Signaling Sciencedirect

Benzalkonium Chloride And Cetylpyridinium Chloride Induce Apoptosis In Human Lung Epithelial Cells And Alter Surface Activity Of Pulmonary Surfactant Monolayers Sciencedirect

Benzalkonium Chloride And Cetylpyridinium Chloride Induce Apoptosis In Human Lung Epithelial Cells And Alter Surface Activity Of Pulmonary Surfactant Monolayers Sciencedirect

Comparative Ligandomic Analysis Of Human Lung Epithelial Cells Exposed To Pm2 5

Comparative Ligandomic Analysis Of Human Lung Epithelial Cells Exposed To Pm2 5

Cytokines Believed To Induce Increased Nitric Oxide Release In Lung Epithelial Cells Human Lungs Nitric Oxide Stimulation

Cytokines Believed To Induce Increased Nitric Oxide Release In Lung Epithelial Cells Human Lungs Nitric Oxide Stimulation

Pre Or Post Treatment With Ethanol And Ethyl Pyruvate Results In Distinct Anti Inflammatory Responses Of Human Lung Epithelial Cells Triggered By Interleukin 6

Pre Or Post Treatment With Ethanol And Ethyl Pyruvate Results In Distinct Anti Inflammatory Responses Of Human Lung Epithelial Cells Triggered By Interleukin 6

Cathepsin B Plays A Key Role In Optimal Production Of The Influenza A Virus Abstract Europe Pmc

Cathepsin B Plays A Key Role In Optimal Production Of The Influenza A Virus Abstract Europe Pmc

Carbon Nanotube Cellular Interactions Macrophages Epithelial And Mesothelial Cells Chapter 10 The Toxicology Of Carbon Nanotubes

Carbon Nanotube Cellular Interactions Macrophages Epithelial And Mesothelial Cells Chapter 10 The Toxicology Of Carbon Nanotubes

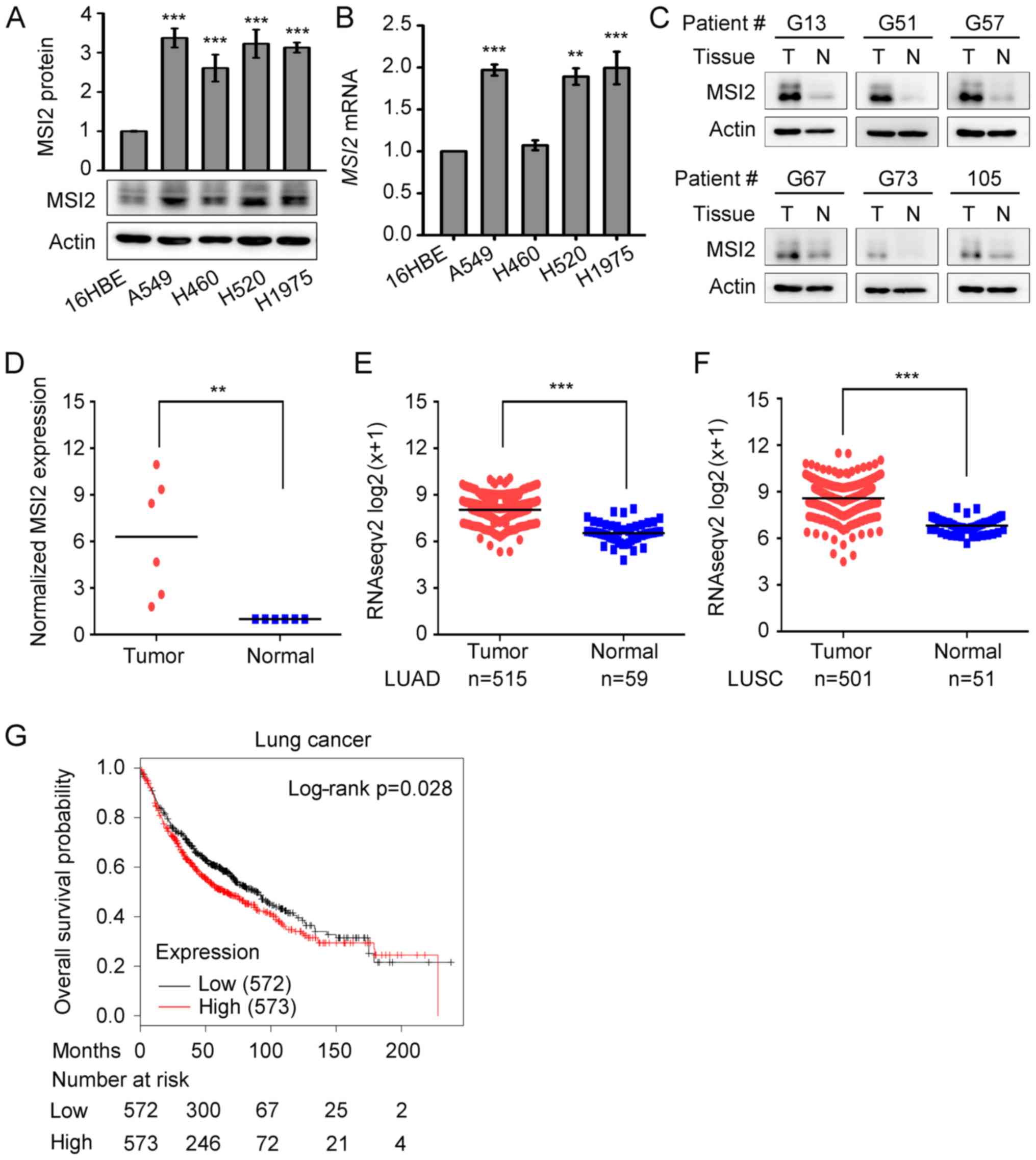
Suppression Of Musashi 2 By The Small Compound Largazole Exerts Inhibitory Effects On Malignant Cells

Suppression Of Musashi 2 By The Small Compound Largazole Exerts Inhibitory Effects On Malignant Cells

Irreversible Disruption Of The Cytoskeleton As Induced By Non Cytotoxic Exposure To Titanium Dioxide Nanoparticles In Lung Epithelial Cells Sciencedirect

Irreversible Disruption Of The Cytoskeleton As Induced By Non Cytotoxic Exposure To Titanium Dioxide Nanoparticles In Lung Epithelial Cells Sciencedirect

Anti Cancer Activity Of Hierarchical Zsm 5 Zeolites Synthesized From Rice Based Waste Materials Rsc Advances Rsc Publishing Doi 10 1039 C7ra11763a

Anti Cancer Activity Of Hierarchical Zsm 5 Zeolites Synthesized From Rice Based Waste Materials Rsc Advances Rsc Publishing Doi 10 1039 C7ra11763a

Https Www Jbc Org Content Early 2015 07 22 Jbc M114 636068 Full Pdf

Https Www Jbc Org Content Early 2015 07 22 Jbc M114 636068 Full Pdf

Marine Drugs Free Full Text Brevenal A Marine Natural Product Is Anti Inflammatory And An Immunomodulator Of Macrophage And Lung Epithelial Cells Html

Marine Drugs Free Full Text Brevenal A Marine Natural Product Is Anti Inflammatory And An Immunomodulator Of Macrophage And Lung Epithelial Cells Html

Source : pinterest.com